
>> 详细资料,请联系智拓软件

核心业务:销售订单。订单是业务部最关注的业务,也是整个系统中的核心,系统中的一切业务,都是以销售订单为主线运作的。
>> 详细资料,请联系智拓软件

技术部最主要的工作是,对产品的生产提供指导资料:作业指导书、元素表
>> 详细资料,请联系智拓软件

>> 详细资料,请联系智拓软件


>> 详细资料,请联系智拓软件

>> 详细资料,请联系智拓软件

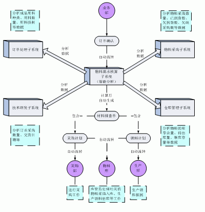
仓库管理中,包含入库业务、出库业务、盘点业务、统计分析、报警管理等业务,每个业务都是仓库管理的核心业务。
>> 详细资料,请联系智拓软件

报警管理实现了对业务数据的自动监控,保证业务能够及时、科学、高效的运作。
>> 详细资料,请联系智拓软件

本系统的财务管理,只是根据其他功能模块的需要,对费用进行相关统计,包含月度费用明细、材料明细账、原料进出存汇总、应付款、应收款、生产成本核算等业务。
>> 详细资料,请联系智拓软件

报表分析,要根据公司特定的业务流程来确定,主要是通过报表和图表两种方式,对公司具体业务数据进行统计、分析、打印。
报表:对公司业务数据进行统计,提高办公效率,加强部门间的协作力度;
图表:对公司业务数据进行分析,通过柱行图、饼图、曲线图等展现方式,给决策人员直观生动的分析结果,便于决策人员进行决策分析、决策制订等。
>> 详细资料,请联系智拓软件

u 业务监控模块是用户统计、分析、追踪时非常方便有效的工具;
u 总经理及相关人员,可以随时对业务进行整体监控,掌握订单、生产、成本、库存、采购、财务等状况;
任一业务环节的详情都会即时的展现给用户,管理者可以根据实际情况迅速的查找业务卡点并快速解决,灵活的安排生产任务。
>> 详细资料,请联系智拓软件

系统管理模块是整个系统的基础模块,其他所有功能模块都以此模块为基础;
系统管理模块主要包含公司信息管理、部门管理、角色管理、权限管理、员工管理、用户管理、数据备份等功能;
权限管理中,权限控制到每一个业务动作,在页面中体现为控制到每一个动作按钮,具有非常强的灵活性,也给系统增加了安全保障。
>> 详细资料,请联系智拓软件